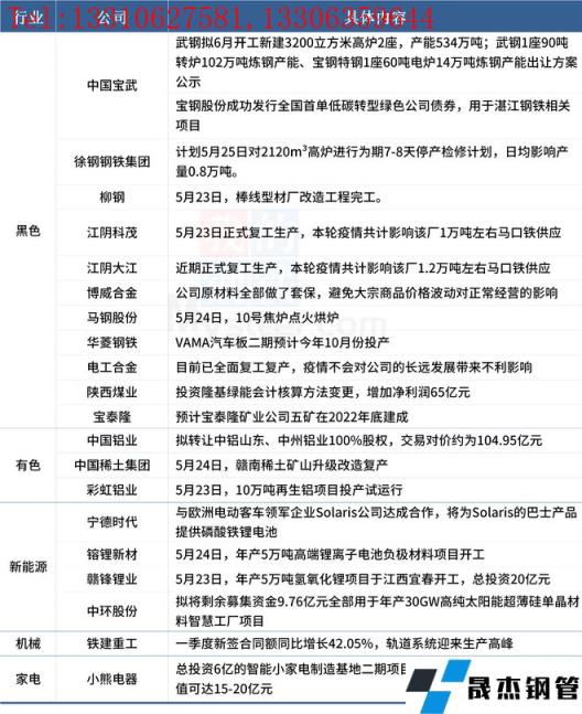
5月25日,汇总部分大宗商品相关企业动态。
武钢拟6月开工新建3200立方米高炉2座,产能534万吨;江阴科茂、江阴大江两无缝厚壁钢管厂家近期正式复工;中国铝业拟转让中铝山东、中州铝业100%股权,交易对价约为104.95亿元。

免责声明:本网站(港澳资料大全)刊载的“公司动态汇总:武钢拟新建两座高炉,中铝105亿转让两铝厂”等均源于网络,版权归原作者所有,且仅代表原作者观点,本文所载信息仅供参考。转载仅为学习与交流之目的,如无意中侵犯您的合法权益,请及时联系删除。本网站刊登此篇文章并不意味着本站赞同其观点或证实其内容的真实性,我们不对其科学性、严肃性等作任何形式的保证。如果侵犯了您的版权,请尽快联系我们予以撤销,谢谢合作!
请查看相关产品 厚壁钢管,厚壁无缝钢管,厚壁管,无缝钢管厂,港澳资料大全